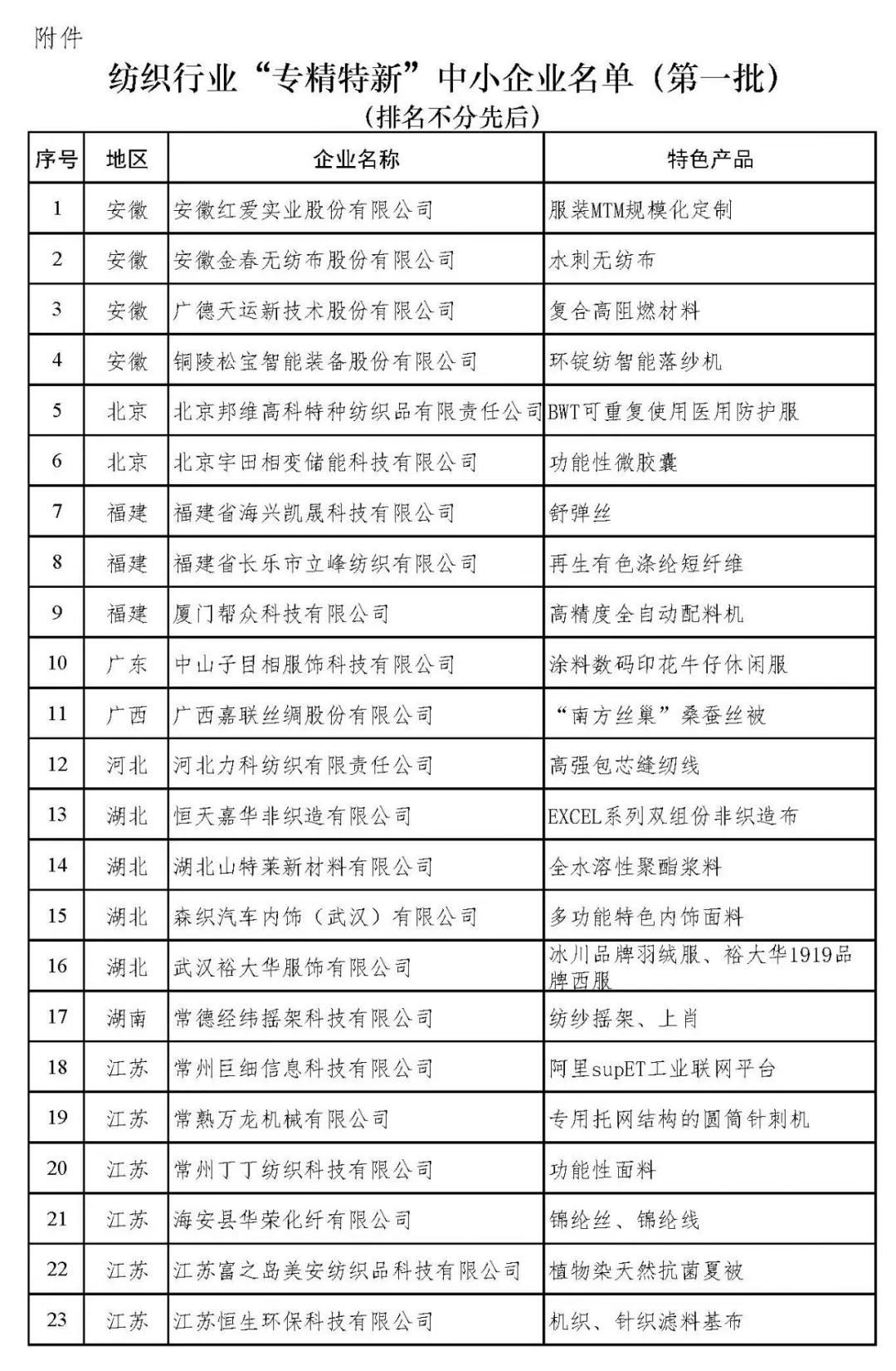
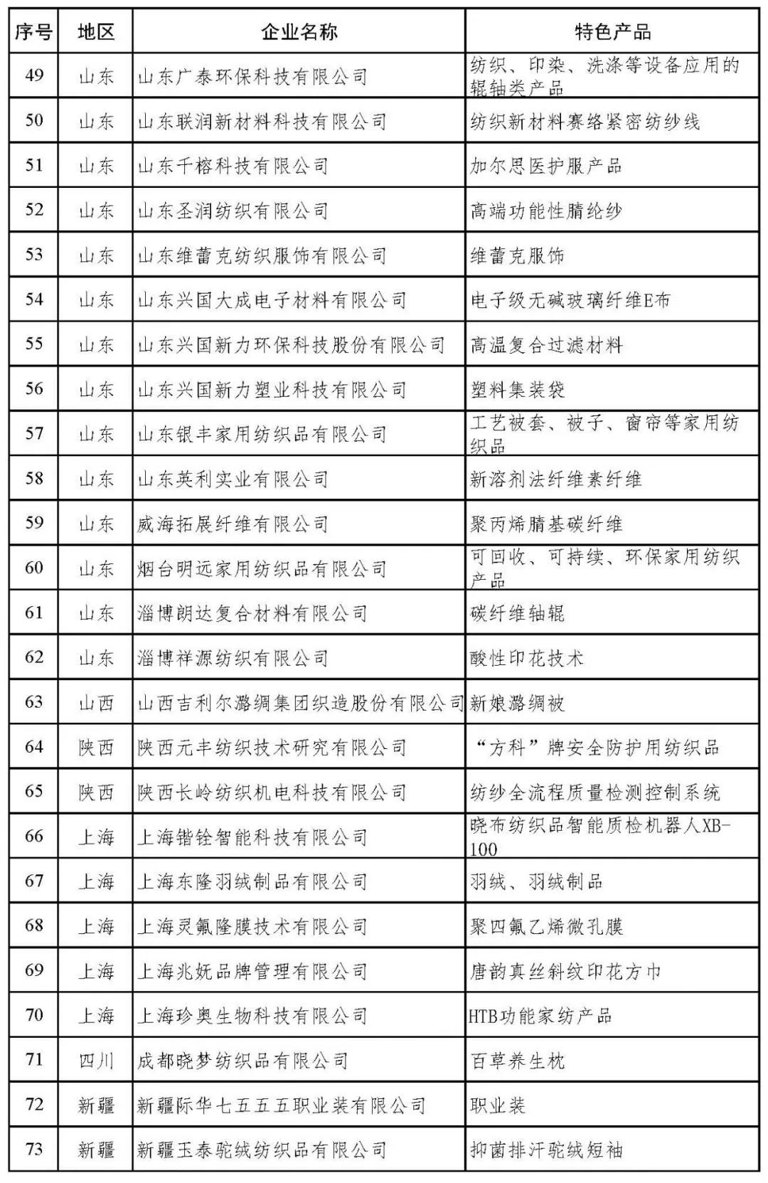
| 中小企業是國民經濟和社會發展的生力軍,紡織行業中小企業的數量在行業中更是具有絕對的主體地位,是擴大就業、改善民生、促進創業創新、保持創造活力和發展韌性的重要力量。后疫情時代,紡織行業的發展亟需“專精特新”中小企業作為“穩定器”實現“六穩六保”。與此同時,紡織行業的高質量發展也離不開廣大“專精特新”的中小企業做支撐。 6月15日,中國紡織工業聯合會行業發展部對外發布了“紡織行業‘專精特新’中小企業名單”,全國19各省市共計95家紡織服裝企業上榜,涵蓋了產業用紡織品、紡機、家紡等11個紡織產業鏈各環節以及行業數字化服務等領域。據悉,這是第一批名單,后續中國紡織工業聯合會行業發展部還將根據企業上報、審核等工作的進展進行第二批的名單發布。
中國紡織工業聯合會行業發展部相關負責人表示:根據中共中央辦公廳、國務院辦公廳《關于促進中小企業健康發展的指導意見》、工業和信息化部《關于促進中小企業“專精特新”發展的指導意見》等精神,中國紡織工業聯合會結合行業發展實際,為落實中國紡織工業聯合會領導關于在行業內開展“專精特新”中小企業培育入庫工作的要求和部署,協調組織各專業協會和有關單位開展了這項工作。
2019年4月,開始籌劃,先后制定了培育入庫認定條件、組織實施的工作辦法。7月下旬正式發通知開展“專精特新”中小企業培育入庫申報工作,先后有近百家企業通過網絡進行了預申報。2019年11月至2020年1月期間,行業發展部先后赴上海、江蘇、浙江、廣東、陜西等地進行實地考察,調研走訪了30多家企業,對這些企業專精特新發展有了比較詳細和深入的了解。
2020年2月后,突如其來的新冠疫情對這項工作的進度有所影響。4月份,隨著全國疫情情況緩解,組織第一批“專精特新”中小企業紙質版材料的報送工作,共收到104家企業的正式申報材料,最終審核通過企業95家。
據悉,本次審核通過的第一批紡織行業“專精特新”中小企業,都具有較強的創新能力和創造活力,是行業中小企業中的優秀者。主要表現出以下幾個方面的特點:一是專注核心業務,具有一定的專業化生產或協作配套能力;二是產品精細化,裝備水平優于同行業一般水平,具有較規范的生產管理體系;三是注重特色生產和經營,擁有特色化的產品、技術、工藝、配方等;四是注重持續創新,在研發設計、生產制造、市場營銷、信息化等領域有一定的創新投入,并產生較好的創新示范效果。
接下來,中國紡織工業聯合會將協同各專業協會和相關單位,著力建好紡織行業“專精特新”中小企業網絡平臺,積極開展調查研究、宣傳發布、專項論壇、交流對接、專業展會、金融服務、供應鏈、大中小企融通發展、咨詢等服務。逐步形成具有針對性、系統性的專精特新中小企業服務體系,與中紡聯其它相關行業服務工作形成合力,推動中小企業創新發展和行業高質量發展。




|